为进一步提升BIM技术应用,贯彻落实《上海市全面推进建筑信息模型技术深化应用的实施意见》(沪住建规范联〔2023〕14号)中关于“升级完善相关BIM技术应用指南”工作要求,市住房城乡建设管理委结合最新的行业规范和市场需求,组织对《上海市建筑信息模型技术应用指南(2017 版)》(以下简称《指南2017版》)进行了修订 ,对应用项和内容进行了全面梳理和提升,编制完成了《上海市建筑信息模型技术应用指南(2025版)》(以下简称《指南2025版》) 。
一、本指南的目的和用途
本指南主要阐述了建筑工程及设施全生命周期内BIM技术的各项应用,包括应用的目的和意义 、数据准备要求、操作流程及成果交付要求等内容 ,同时确保与国家、地方相关技术规范的衔接。主要用途:
1、指导本市建设 、设计、施工、构件生产 、运维和咨询等单位在项目中应用BIM技术,作为BIM技术应用方案制定、项目招标、合同签订 、项目管理等工作的参考依据。
2、为相关机构和企业制定BIM技术标准提供参考。
二、本指南修订的主要内容
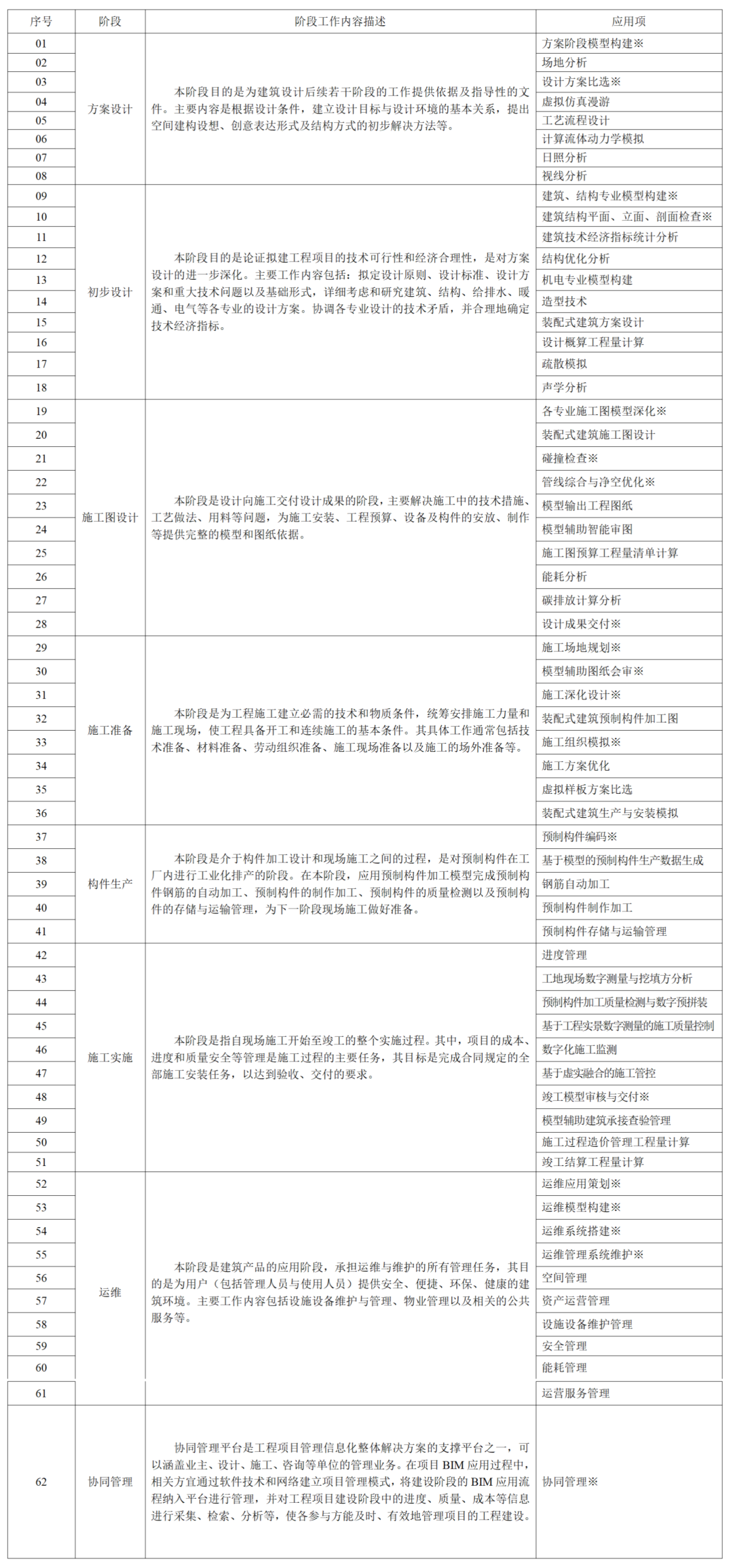
从《指南(2017版)》的39项应用拓展至62项应用,主要增加和完善如下:
1 、完善应用内容:细化完善了模型输出工程图纸、施工深化设计、竣工模型审核与交付等章节内容;完善了全生命期BIM应用的实施模式 、数据传递与竣工数字化交付的内容 。
2、增加应用内容:新增了模型辅助智能审图、施工实施阶段中数字测量与挖填方分析、预制构件加工质量检测与数字预拼装 、基于工程实景数字测量的施工质量控制、数字化施工监测、基于虚实融合的施工管控等一系列施工进度 、安全、质量等层面应用内容。
3、增加构件生产阶段应用:增加了预制构件在构件厂内工业化生产加工阶段的相关应用 ,具体包括预制构件编码 、预制构件生产数据、智能生产、协同及存储与运输等应用内容。
4 、细分建筑性能模拟分析应用的具体内容:细分了计算流体动力学模拟、能耗分析、日照分析 、疏散模拟、视线分析、声学分析、碳排放计算分析等分析应用,并新增性能分析适应阶段与适用建筑类型推荐表 。
5 、深化运维阶段应用内容:深化了运维阶段空间管理、资产运营管理、设施设备维护管理 、安全管理、能耗管理、运营服务等基于BIM的运维系统功能和使用场景,指导建设方更好地形成运维应用策划和实施方案。

《指南(2025版)》兼顾了实操性和指导性 ,内容更加全面,希望能继续为本市BIM技术的应用提供更好的指导和参考。BIM技术发展是一个不断完善的过程,“指南 ”仍将持续完善与更新 。热忱欢迎更多企业和专家对《指南(2025版)》后续的完善提供支持和意见 ,建立“指南”到项目“最后一公里”应用的规范和软件等生态体系,使得《指南(2025版)》逐步成为国内建筑行业BIM技术应用最具实操性的参考手册。



发表评论